滿滿的干貨!45個PCBA電子工程師常用硬件設計電路
2023-04-12 17:10:05
徐繼
306
對于一個從事電子行業工作的朋友來講,如何快速的成長、入門是一個很頭疼的事情,因為很多基礎的理論,比較乏味,太過專業的知識,看起來,很是讓人傷透腦筋,今天就給大家分享一些長期積累下來的電路圖,供大家學習、收藏。
1、EEPROM

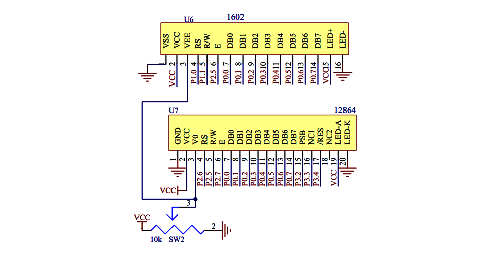
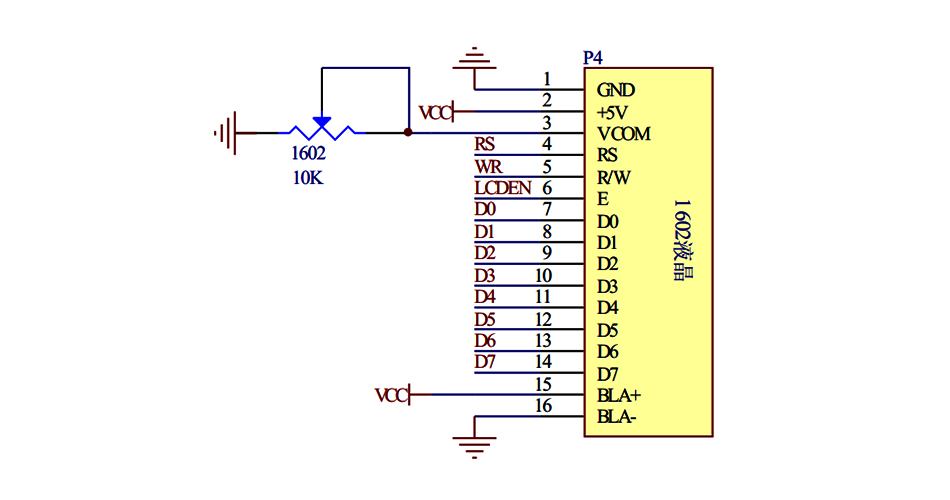
2、LCD1602電路

3、靜態數碼管

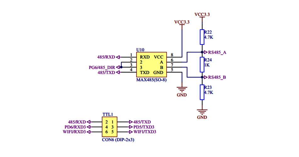
4、max485

5、紅外開關

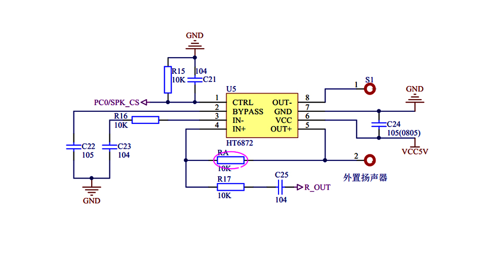
6、蜂鳴器

7、譯碼器

8、移位寄存器

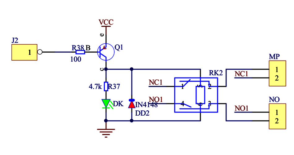
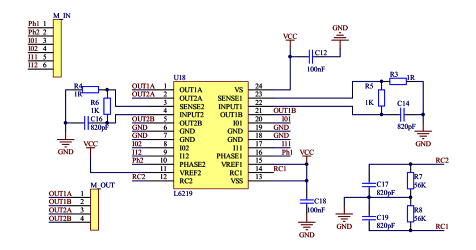
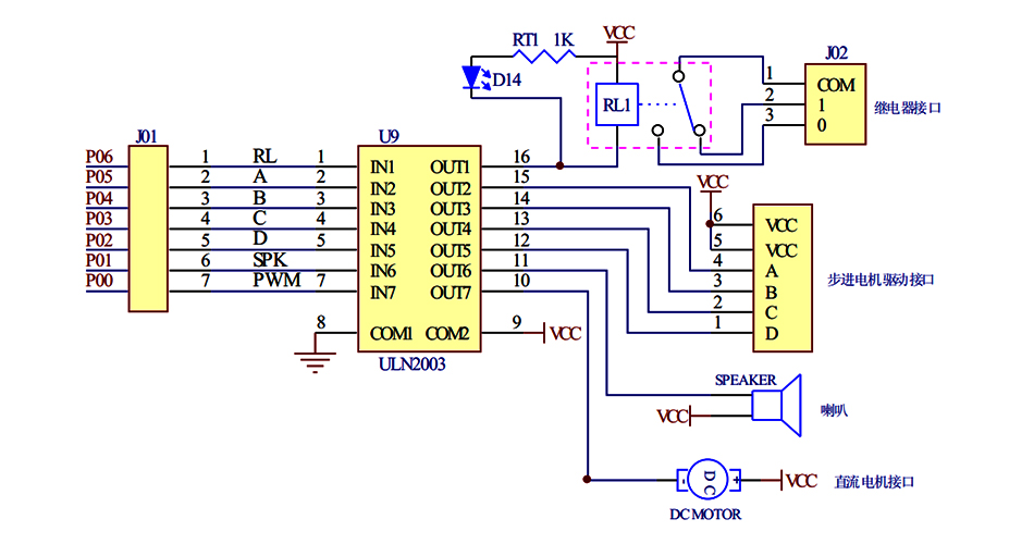
9、步進電機控制

10、復位電路

11、下載電路

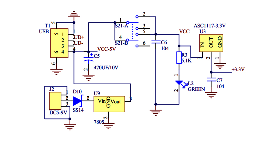
12、電源模塊

13、溫度模塊

14、紅外模塊

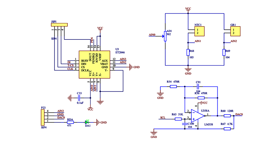
15、熱敏電阻

16、交通燈

17、時鐘

18、555

19、彩屏

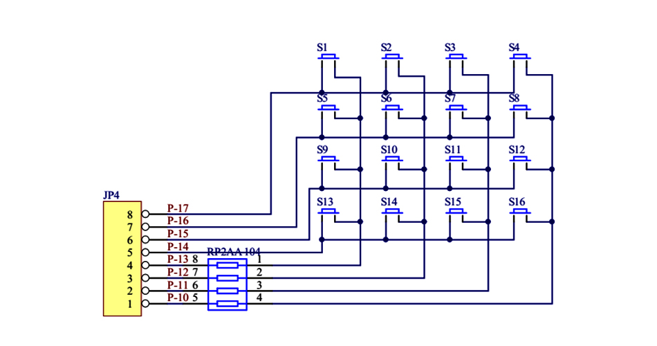
20、矩陣按鍵

21、獨立按鍵

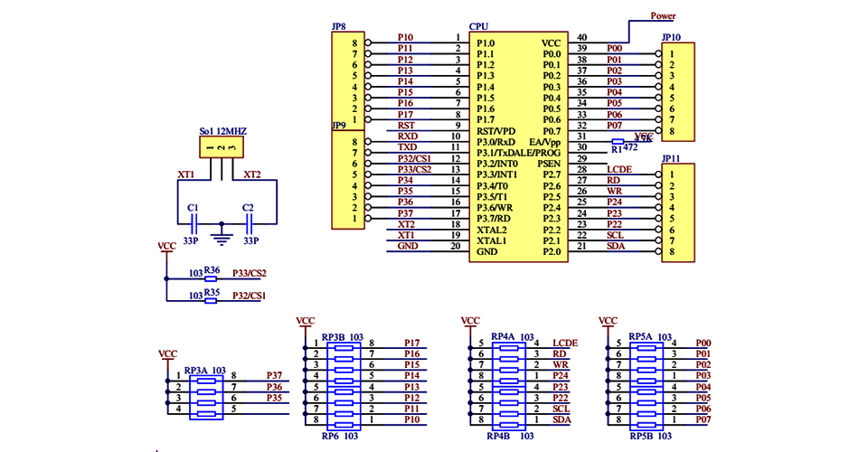
22、單片機

23、燒錄電路

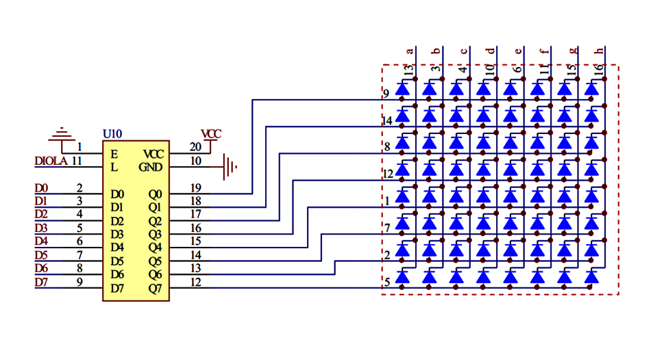
24、數碼管

25、紅外發射

26、顯示模塊

27、紅外接收

28、蜂鳴器驅動

29、流水燈

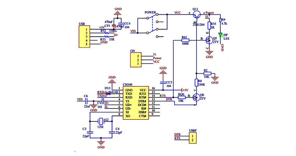
30、usb供電

31、單片機

32、矩陣

33、單片機電路

34、時鐘

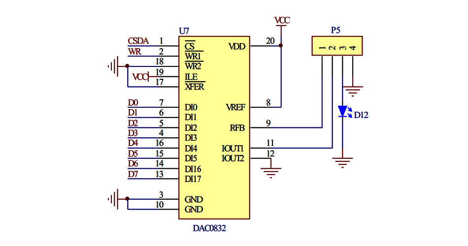
35、ADC

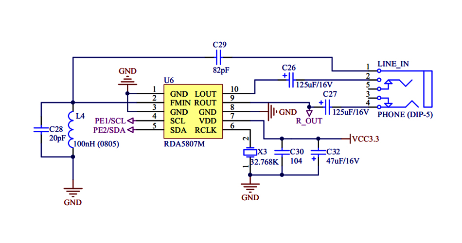
36、接口電路

37、單片機

38、電源

39、聲音模塊

40、收音機

41、485

42、藍牙模塊

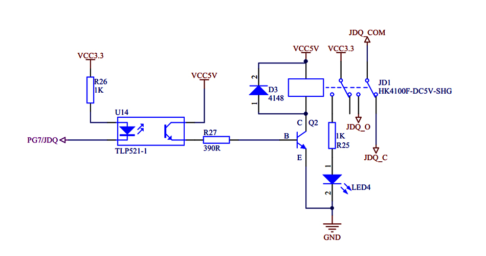
43、光耦

44、can接口

45、光敏電阻
